
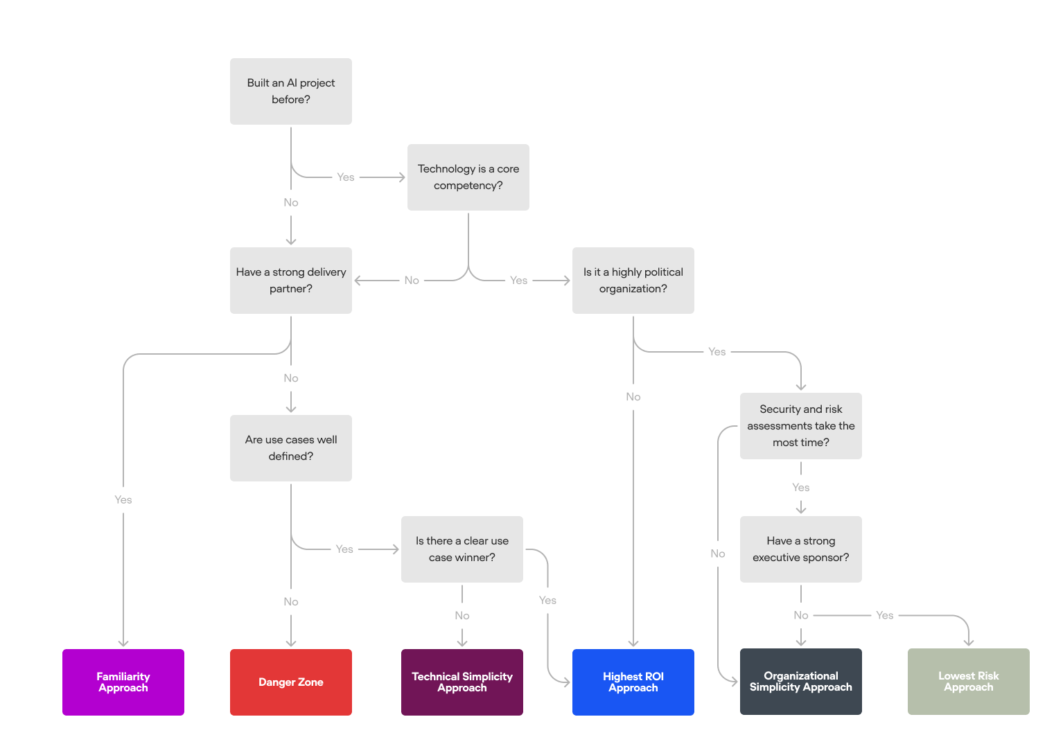
Five ways to approach an AI project
First, we need to understand how your company prioritizes AI projects. Should you build something that will yield the highest ROI but will open the team to potential risks? Or should you play it safe, building an internal automation that can be iterated upon slowly? The best brainstorming happens when it’s grounded in the ways your business prioritizes the success, execution, and implementation of new projects. Generally we’ve found AI projects fall into these five prioritization buckets:
- Highest ROI approach
- Technical simplicity approach
- Lowest risk approach
- Organizational simplicity approach
- Familiarity approach
Balancing these priorities can challenging and will differ by organization and opportunity. Reflect on the composition of your team, the technical capabilities available to you, the industry you work in, and the goals of the company. Below, we’ll describe each type of use case and the best scenarios to pursue each.
A flow chart for choosing the best AI framework
Most businesses are complex in structure and their priorities vary, so we’ve created a decision making process to guide you towards which approach you should take for your AI projects.

Highest ROI approach
Generally, business endeavours are chosen based on their return on investment, whether cost savings or revenue increases. If we treat AI projects in a consistent fashion, it becomes a straightforward and pragmatic framework to make decisions. Using an ROI-first framework delivers value when:
- Businesses are internally aligned on ROI as the key priority
- Teams have the skills to estimate the ROI of an AI solution
- Teams have the skills to deliver on complex projects
- Teams are open to failures and can recover quickly
What differentiates high ROI AI projects from other technical projects is the R&D uncertainty and their non-deterministic nature. These lead to higher risks in the delivery and operating process, as well as legal risk and uncertainty. For example, a company’s largest expense may be their call center, with large organizations often spending millions of dollars on these operations. Problems quickly arise when questions are raised about the impact on customer experience, the technical capabilities needed to integrate with systems that are often decades old, and the complexity of uprooting years of work to implement an AI solution. If the company has not executed a comparably sized project in an adjacent space — like shutting down a data center and migrating workloads into a cloud environment — estimating and delivering on such an ambitious project might be challenging.
For smaller companies, prioritizing higher ROI for AI projects is typically easier to do from an execution perspective, given the lower organizational and thus technical complexity. The one caveat for smaller companies is the distractions that high ROI projects may present. The AI space is filled with aspirations of automating every function and smaller companies may lose sight of their value to customers. There is also a risk of not traditionally having expertise in the space that estimates and executes more challenging projects.
With this in mind, we start to drift towards other priorities that build momentum but de-risk project concerns from above.
Technical simplicity approach
If high-complexity, high-return solutions aren’t in the cards, it’s time to bring focus to projects that are technically simple. These types of projects generate support for future AI solutions while helping to define unknowns for organizations that may be less experienced.
Use a technically simpler approach to AI solutions when:
- The team is less knowledgable
- There is a need to execute quickly
- You work in a complex organization with a smaller mandate
- You want to build the skills needed to de-risk other, higher-ROI, higher-complexity projects
Building technically simple solutions helps demonstrate the viability of the technology and build momentum for future projects. This is essential for realizing value quickly, especially in a space where it’s very easy to be trapped in a proof-of-concept purgatory, never deploying complex projects to production. It also helps teams practice the skills necessary to take on more complex projects. The technical simplicity might be defined by a number of factors including:
- API access
- Data cleanliness
- Ability to do rapid deployments
- Readily available integrations
- User testing access
- Prompt simplicity
The ability to ship simple projects quickly and effectively will unlock more powerful use cases that are hidden behind a fog of AI skepticism. However, simplicity in technical skills doesn’t equate to a lower risk solution.
Lowest risk approach
Risk defines how many large organizations operate and, along with security, serves as a counterbalance to business, product, and engineering teams. Certain use cases within organizations are more sensitive, whether it is the data being accessed, the use case being presented, the types of customer interactions, or compliance factors in heavily regulated industries. Deploying a project that has a lower risk profile can allow organizations to start small and break things before taking on higher risk opportunities.
Some opportunities to lower the risk of a project include:
- Launching to a smaller market
- Deploying an internal application
- A/B testing with existing deployed systems
- Focusing on human-in-the-loop systems
- Using publicly available information
Many risk and security teams are still aligning their positions on generative AI. Starting with lower risk use cases will help teams deploy to production faster and enter the market sooner. Initial projects will build trust between engineering and risk/security teams, setting a precedent for an internal framework for future use cases. In a smaller organization, the risk and security process may be faster and less comprehensive, but lower risk projects allow teams to make and learn from mistakes as they move quickly, a lesson that some larger organizations can’t afford.
Organizational simplicity approach
Shipping products in medium or large organizations usually requires cross-functional coordination across technical and non-technical teams. With the novelty of AI and strong executive buy in or avoidance, existing political challenges may be magnified, creating additional complexity to shipping products. With this in mind, teams working on implementing AI projects or features can adopt a more localized strategy to their team, reducing the organizational complexity.
Some useful criteria to consider include:
- Projects with end-to-end ownership
- Lower sign-off requirements
- Executive buy in
- Team budget
- Well scoped team commitment
- Encapsulated team knowledge
- Projects within your sphere of influence
In a fast moving AI landscape, having autonomy helps teams ship faster and get to production. Proving this in more complex, legacy organizations can allow teams to exceed expectations and set future projects up for success by making a case for resourcing, restructuring, and cross-team buy in for expanded use cases.
Familiarity approach
Our fifth and final approach is taking the road most travelled. There are a few well-known use cases that teams starting their AI journey take often: customer support automation, lead generation, AI coaches, in-app copilots, document search features, information extraction, and product recommenders. These use cases have proven ROI, with many implementation partners having already built successful versions of these products. Many product companies also have solutions that can be used to build such use cases.
Choosing a familiar approach is helpful when:
- You have use cases that are well documented in industry with reasonable ROI
- Strong tooling exists
- Implementation partners can deliver
- Need to rapidly hire in the market
After a few well known use cases, choosing more specialized use cases and scaling existing use cases will become easier.
Three examples of use case progression
Now that you’ve chosen your approach to building an AI project based on your priorities, you’ll need to start looking to the future. Depending on whether your organization is a large enterprise, a scale up, or an e-commerce business, thinking through initial use cases and their expanded capabilities will help garner support and momentum for future AI projects or greater returns.

Large enterprise
For a large enterprise implementing AI, using a Low risk or Simple org frameworks helps build momentum. Below is a recommended progression.

Alternatively, with a strong AI mandate and executive support, enterprises can follow a higher ROI approach and help teams deliver better returns in the medium term, when strong collaboration across the organization is available.

Scale up
A scale up may be looking to prove repeatability in their business without adding bloat to their headcount and responsibilities. Taking a higher ROI approach to AI projects will ensure the team can deliver more results without scaling resources unsustainably.

E-commerce Store
An e-commerce store (or digitally native small business) has a few solid options when implementing AI automation. FAQ-based support is an easy starting use case, and depending on the number of SKUs, building a product recommender is a logical next step.
The product recommender helps build a quality marketing lead pipeline, answering user product questions to gather more qualified leads.

Real world Examples
Trilogy automated 70% of customer support tickets using a high ROI approach
Trilogy focused on a high ROI approach with a goal of launching and scaling customer support automation across 90+ lines of business as soon as possible. They focused on chat and voice in parallel depending on the needs of the business, resulting in hundreds of thousands of dollars saved each year, and freeing up hours of their support agents’ time.
Sanlam focused on a lower risk, organizationally simpler approach to launch an AI coach for their credit business. The small team was able to iterate quickly and ship to production in 4 months, and are now developing their fifth version of their agent. They have proven significant ROI and are looking to cross-functional AI capabilities across the business.
Now that you’ve chosen your approach and your use case, you’re \ready to get started building AI agents with Voiceflow. Connect with our team to explore how Voiceflow can help you launch your AI automation use case.



.png)

