30% in time savings, 15 new team members collaborating & 1 new workflow
The conversation design team at WooliesX was ready to grow. As the innovation arm of Woolworth’s Group - a portfolio of Australian & New Zealand consumer brands - the team actively designs and launches conversational AI experiences for IVR, chat, and more. Across food, and financial industries, this group of conversation designers at WooliesX is responsible for the rapidly growing number of conversational channels customers use daily.
As their business scaled, the team and its workflow looked to do the same.
The flowchart workflow
Flowcharts were at the foundation of the WooliesX conversation design process.
“We had 3 skilled designers who all had different ways of expressing what needed to be created,” said Peter Isaacs, conversation designer at WooliesX. “We worked in flowcharts to combine our styles and communicate with other teams, including development.”
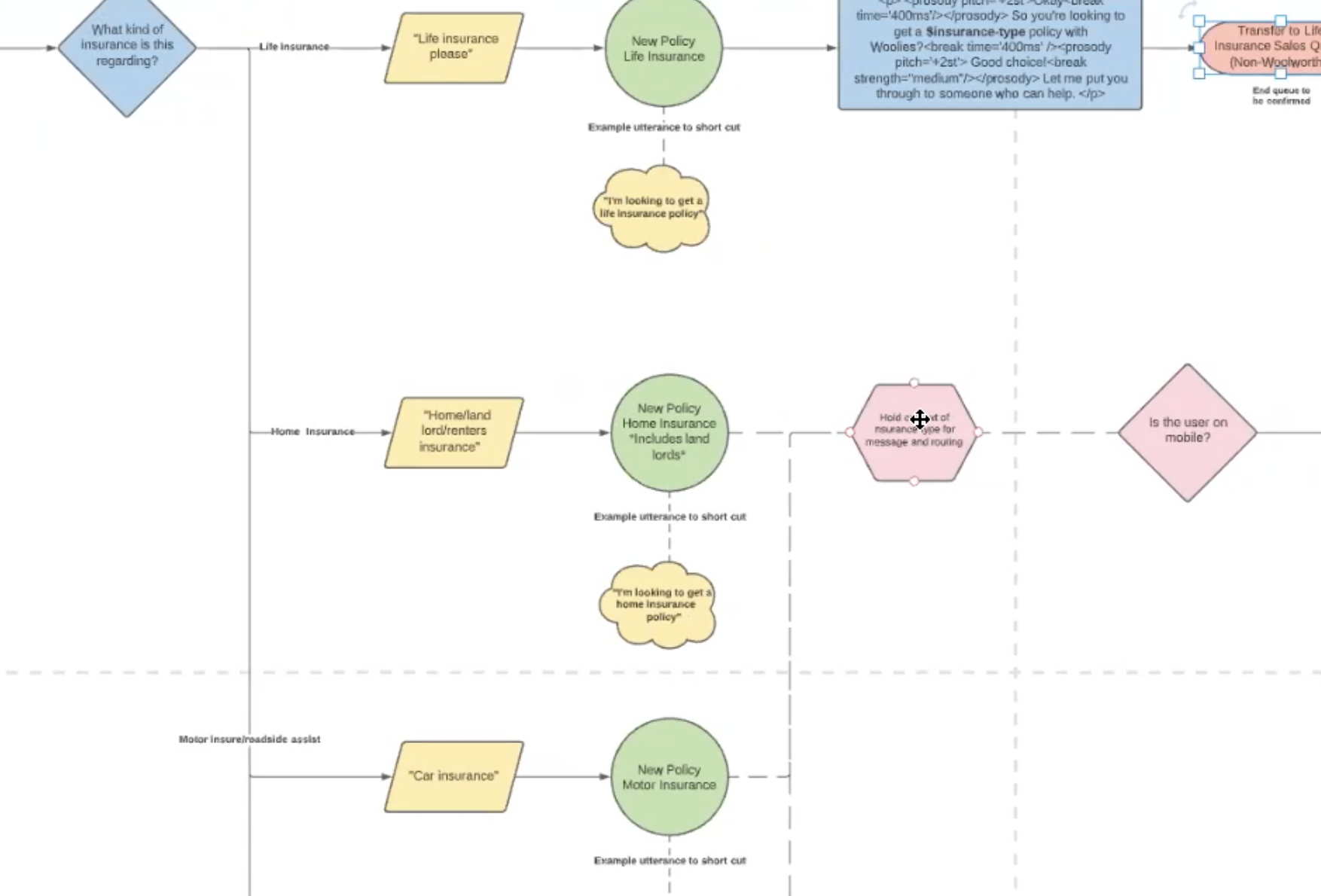
Inside a flowchart project, the entire conversational journey sprawled across one vast canvas. A key of colourful shapes represented different elements of the design - a blue diamond was a question, green circles were intents, yellow clouds were utterances, etc.

When looking for a specific fallback step, for example, Peter would change flowchart tabs, zoom out to 50%, and then meander around the flowchart design to find it.
And while the team continued to design and launch top-notch conversational experiences, this workflow asked designers to spend creative energy scrolling the vast canvas and navigating the key.
Stakeholders and developers also interacted with the conversation design team’s flowcharts.
"I'd have hour-long one-on-one meetings with developers and stakeholders to walk them through a project,” remembered Peter.
After each meeting, developers would then start to build the experience from scratch. The current workflow asked Peter’s team to add fallbacks and error paths - both pillars of good conversational AI - into the design post-development. For any changes and additions (like adding a new policy offering option to the insurance IVR assistant) Peter and team went back to the drawing board.
Stakeholders did find the visual blocks of the flowchart easy to follow in terms of the conversation’s pathways. However, as the design team would write any SSML (speech synthesis markup language) directly into the flowchart project for the developers to reference, the project became confusing for non-developers to understand.
Peter knew the workflow needed to evolve to keep pace with the scaling company. The team realized that they needed a central, standardized system in their workflow for efficiency and communication. That’s when WooliesX decided to replace the team’s flowcharting tool with Voiceflow.
A dynamic tool and team
Using the collaborative conversation design tool, Peter and the team now have a powerful central source of truth for all of their projects.
“We’ve standardized our design process,” remarked Peter. “Everyone on the team understands the organized system, which lets us each design in the way we’re best.”
No longer relying on the key and flowchart combination, the team now uses reusable components, organized topics, and line labelling on the Voiceflow canvas to communicate.

And this communication boost is not limited to their team.
The hand-off process to development has been vastly improved. Using Voiceflow’s built-in steps and canvas markup, the conversation design team can now clearly express logic, APIs, data capture, and other conversational events that will impact the developer’s build. SSML is now even baked into the text and speak steps for the developers to reference without limiting the prototype experience for stakeholders.
When a design is ready, the canvas and project code can both be shared - all from the WooliesX project workspace. If there’s a new policy offering that needs to be added to the insurance experience, for example, Peter can quickly build on top of the existing choice step in the project and the development team can easily redeploy. Nothing’s lost in translation between the two departments.
Peter’s work with stakeholders is much more productive, too. Directly from the canvas, he shares high-fidelity prototypes of his designs with everyone involved in a project.

“I can share a hands-on, realistic version of the final product,” said Peter. “We’re even able to get real-time feedback through user testing, which was not possible before.”
Expectations for projects are set and then met - meaning time spent on revisions in the past is now allocated for improving the quality of the conversational experiences.
Bot Optimisation Specialists are now actively involved in the workflow to maximize the testing tools in Voiceflow. After a design is built, these specialists spend time combing through utterances, conversation turns, and intents to find gaps or room for improvement.
“I tell our specialists to go break my designs in testing,” laughed Peter.
Utilizing the Transcripts feature, the conversation designers can then review any and all tests of a design to seamlessly update content, including missing intents or suggestions from other teams.
Even after launch, the conversation design workflow can now support continuous optimization. When looking at fallbacks and errors from real users, Peter can quickly find answers to the questions that make his conversations better:
- why did this happen?
- where in the conversation?
- what was said before the error?
- where can we extend the conversation?
“There’s no more guesswork on our team,” continued Peter. “We can meet the user where they are in the conversation.”
Bottom line results
Across the organization, the conversational AI workflow is successfully scaling.
The past assembly-line process of design, development, and training has been replaced with an increasingly collaborative approach.
“We can now snowball our process,” mentioned Peter. “We’re seeing specialists from across the organization becoming engaged and adding to our experiences because they are now more a part of the conversation design workflow.”

In terms of efficiency, this new design process has saved the team 30% in terms of time spent on projects compared to the past flowchart workflow. And that’s with the addition of 15 team members from across the organization to the collaborative process - creating more conversations in far less time.
“With less back-n-forth on the design, time spent on training the model, and stakeholder friendly versions of the prototype, Voiceflow has removed quite a bit of ambiguity,” said Peter.
The result? The WooliesX team can efficiently build and launch more quality conversations for their customers.




